財務基本日常工作的修改就比較勁爆了,條例修改以后,財務人員可能以后不需要再打印總賬、明細賬、銀行日記賬、現金日記賬!有些特殊的業務可能不需要打印憑證,財務每月的體力勞動之黏貼憑證的工作可能就不需要了。我們公司日常的賬簿、憑證也是非常多的,隨著財務工作的積累,打印賬簿和憑證也是越來越多。滿足條件的賬簿和憑證都不需要打印,可以以電子檔案的形式留存。我們的這些輔助的檢查性材料走無紙化道路是順應環境保護之路的必然趨勢,事實上,電子發票的出現已經在為財務檔案無紙化打基礎,在未來的物質化進程中,我們的財務工作將會越來越科學化!
近日,《會計法》系列修改方案影響了財政部,發布了一份關于《代理記賬管理辦法》《會計工作規范》部分條款修改意見函。別看這只是意見函,以往都是意見函出來了,就離正式發布也不遠了。

意見函
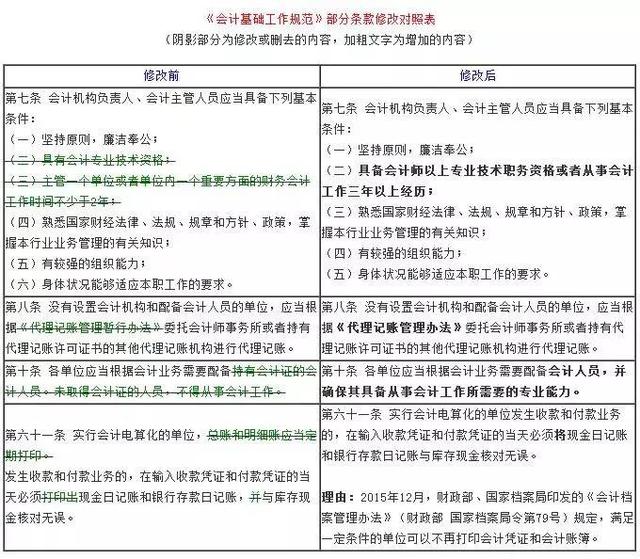
條文中,代理記賬的修改只是配合性地將從業資格的字眼改了,主要改變了報備的代理機構:

代理規范
條文中,財務基本日常工作的修改就比較勁爆了,條例修改以后,財務人員可能以后不需要再打印總賬、明細賬、銀行日記賬、現金日記賬!有些特殊的業務可能不需要打印憑證,財務每月的體力勞動之黏貼憑證的工作可能就不需要了。
財政部關于就《代理記賬管理辦法》《會計基礎工作規范》部分條款修改征求意見的函

意見函

回想下,財務工作一直在循序漸進地發展著:
2012年初開始,全國22個省市開展電子發票試點;
2015年末開始,電子發票在全國范圍推廣;
目前推得比較火的就是電子營業執照……

兩者差異
除了發票,我們公司日常的賬簿、憑證也是非常多的,隨著財務工作的積累,打印賬簿和憑證也是越來越多。現如今,滿足條件的賬簿和憑證都不需要打印,可以以電子檔案的形式留存。

電子發票
說到條件,有人就要問了,什么條件下的憑證和賬簿不需要打印呢?要求就是:內部生成的憑證、賬簿、輔助性的會計資料可以不打印,但是必須保存電子檔案,并備份保存。如果外部取得的憑證需要第三方認證的電子簽名。
總而言之,我們的這些輔助的檢查性材料走無紙化道路是順應環境保護之路的必然趨勢,事實上,電子發票的出現已經在為財務檔案無紙化打基礎,在未來的物質化進程中,我們的財務工作將會越來越科學化!
? 上海鑫勵企業管理有限公司 版權所有備案號:滬ICP備17051098號-4 網站地圖 推薦專題
地址:上海市浦東新區浦東南路1085號華申大廈1603室 1202室
免費電話:17717867637 徐經理