簡單來說就是,內部生成憑證、賬簿、輔助會計資料可以不打印,但需要電子檔案留存并建立備份制度。從法律、制度和法規上目前已經沒有障礙了,電子發票的推廣應用也在一定程度上推動會計檔案無紙化的進程。電子檔案無紙化不僅是會計信息化的問題,而且牽扯到整個社會信息化的發展水平。但是既然是必然趨勢,首先在會計信息化上要做到對電子會計檔案的接收、認證、處理、保存等全流程管理,減輕會計人員處理電子發票等工作的負擔,將電子發票等電子原始憑證納入到會計循環中,這也是必然要邁出的一步。會計檔案真正在全國各行各業都全部電子化,還有很長一段路要走。
近日,財政部為配合《會計法》修改,發布了一份關于就《代理記賬管理辦法》《會計基礎工作規范》部分條款修改征求意見的函。

雖說只是征求意見版,但是根據以往經驗,和正式發布的也八九不離十!!重要的是,這份征求意見稿的深意和影響,將是非常重大的!!!
征求意見稿分兩部分,一是代理記賬,二是會計基礎日常工作規范。
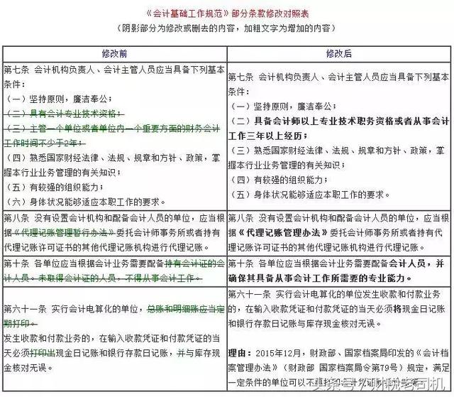
代理記賬的修改部分主要是配合會計法的修改條款,把從業資格的字眼改了,最主要的是改變了報備的代理機構基本情況表(詳見下文對比)。
而會計基礎日常工作規范修改就勁爆了!或將不需要再打印總賬、明細賬,銀行日記賬現金日記賬了!!并且,滿足一定條件的憑證甚至都不需要打印!!!和貼發票說拜拜了!!!
財政部關于就《代理記賬管理辦法》《會計基礎工作規范》部分條款修改征求意見的函
ps(可點開圖片放大查看)

附:


無紙化大勢所趨
2012年年初在北京、浙江、廣州、深圳等22個省市開展電子發票應用試點
2015年12月1日起在全國范圍推行通過增值稅電子發票系統開具的增值稅電子普通發票。
現在還有了電子營業執照
中央領導在國務院常務會議上說,2017年年底前統一實現開具高速公路通行費增值稅電子發票電子發票!
上海稅務局總經濟師今年在接受記者時說,今后增值稅專用發票也有望實現電子化!
除了發票,甚至現在的賬簿憑證都可以不需要打印!以電子檔案形式留存!早在2015年12月,財政部、國家檔案局印發的《會計檔案管理辦法》(財政部 國家檔案局令第79號)規定,滿足一定條件的單位可以不再打印會計憑證和會計賬簿。
滿足啥條件?簡單來說就是:內部生成憑證、賬簿、輔助會計資料可以不打印,但需要電子檔案留存并建立備份制度;外部取得的憑證需要有第三方認證的電子簽名。詳細可以參看 《企業會計信息化工作規范》和2016年起施行的《會計檔案管理辦法》。
相比傳統紙質憑證管理,電子管理有著巨大的優勢!
結語
無論是從環境保護,還是提高會計信息化水平,會計檔案無紙化一定是必然趨勢。從法律、制度和法規上目前已經沒有障礙了,電子發票的推廣應用也在一定程度上推動會計檔案無紙化的進程。目前,很多單位報銷電子發票時,仍需要打印出來作為原始憑證進行報銷(這樣還有啥意義?)
電子檔案無紙化不僅是會計信息化的問題,而且牽扯到整個社會信息化的發展水平。但是既然是必然趨勢,首先在會計信息化上要做到對電子會計檔案的接收、認證、處理、保存等全流程管理,減輕會計人員處理電子發票等工作的負擔,將電子發票等電子原始憑證納入到會計循環中,這也是必然要邁出的一步。
會計檔案真正在全國各行各業都全部電子化,還有很長一段路要走。但我們已經在高速路上了!
財稅老司機,人美話也多!
? 上海鑫勵企業管理有限公司 版權所有備案號:滬ICP備17051098號-4 網站地圖 推薦專題
地址:上海市浦東新區浦東南路1085號華申大廈1603室 1202室
免費電話:17717867637 徐經理