截至2017年9月30日,全國執業藥師注冊人數為397093人,比上月增加7559人。平均每萬人口執業藥師人數為2.9人。注冊于社會藥房的執業藥師350551人,占注冊總數的88.3%,比上月增加7149人。注冊于藥品批發企業、藥品生產企業、醫療機構的執業藥師分別為35638、3609、7295人。執業藥師注冊有效期為三年。持證者須在有效期滿前三個月到原執業藥師注冊機構申請辦理再次注冊手續。有關注冊的詳細情況如下,。更多關于執業藥師的資訊、資料、考后注意事項等,歡迎點擊環球卓越藥師官網,http://www.geedu.com/yishi/。
截至2017年9月30日,全國執業藥師注冊人數為397093人,比上月增加7559人。目前,平均每萬人口執業藥師人數為2.9人。注冊于社會藥房的執業藥師350551人,占注冊總數的88.3%,比上月增加7149人。注冊于藥品批發企業、藥品生產企業、醫療機構的執業藥師分別為35638、3609、7295人。
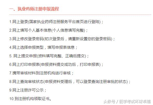
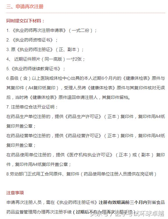
執業藥師注冊有效期為三年。持證者須在有效期滿前三個月到原執業藥師注冊機構申請辦理再次注冊手續。有關注冊的詳細情況如下:




更多關于執業藥師的資訊、資料、考后注意事項等,歡迎點擊環球卓越藥師官網:http://www.geedu.com/yishi/
? 上海鑫勵企業管理有限公司 版權所有備案號:滬ICP備17051098號-4 網站地圖 推薦專題
地址:上海市浦東新區浦東南路1085號華申大廈1603室 1202室
免費電話:17717867637 徐經理